The Foundation for the Next Generation of Intelligent Agents
The dawn of a new era
We stand at an inflection point in artificial intelligence. While the world debates whether AGI has arrived, we're taking a different approach—one that's pragmatic, immediate, and revolutionary. Today, we introduce Agentic General Intelligence and announce PandaAGI, the first API designed to unlock the true potential of intelligent agents.
The question isn't whether we have AGI. The question is: what can we build with the intelligence we have right now? Agentic General Intelligence represents a fundamental shift. Instead of asking "Can an AI think like a human?", we ask "Can an AI accomplish virtually any task when given the right tools?"
The answer is yes.
The great inversion
We've allowed AI to invert the natural order of things. Today's large language models are trained to say things—to converse, to explain, to respond. But machines should not be conversationalists. They should be executors.
The relationship between humans and machines should be simple: humans command, machines obey. We built PandaAGI to restore this fundamental principle through what we call Agentic General Intelligence.
Our vision: beyond conversation to execution
PandaAGI represents a paradigm shift from AI that talks to AI that acts. We're building the first API for truly agentic intelligence—systems that don't just understand what you want, but actually do it.
The market validates this vision. AI startups captured nearly $45 billion in VC funding in 2024, nearly doubling from $24 billion in 2023, with AI securing over $100 billion in global venture capital. But most of this investment flows to conversational AI. We're building something fundamentally different.
The four pillars of execution
Our findings reveal that an agent needs remarkably few capabilities to become extremely powerful and virtually capable of doing anything:
The 4 pillars of execution
┌──────────────────────────────────┐
│ 🌐 Internet & web access ← Information gathering
| |
│ 🗂️ File system control ← Digital asset management
│ │
│ 💻 Code & environment ← Dynamic programming
│ |
│ 🚀 Deploy & share ← Web servers, APIs
└──────────────────────────────────┘
1. Internet access & web interaction
Real-time information access, web scraping, form submission, API integration
2. File system autonomy
Complete control over digital assets—read, write, modify, organize, delete
3. Code execution & environment management
Dynamic programming in any language, library installation, environment setup
4. Server & service deployment (optional)
Instant web applications, API creation, resource sharing
These four capabilities, when orchestrated intelligently, create agents that can accomplish virtually any digital task autonomously. More importantly, they create an agent that can learn, adapt, and improve in real-time.
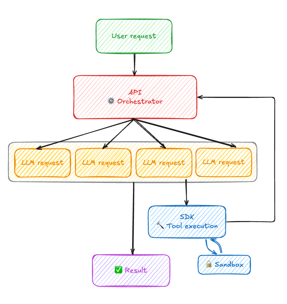
The PandaAGI architecture
PandaAGI isn't just an API—it's a fully agentic execution ecosystem built for developers who want more than conversation. It’s for those who want their AI to do.
At the core of the system are these three components:
The PandaAGI API
A bidirectional WebSocket API built for real-time, stateful interaction.
Unlike traditional REST APIs, the PandaAGI API keeps a live connection between your application and your agent—enabling streaming execution, dynamic state management, and continuous interaction.
Use it to send tasks, receive results, and monitor execution in-flight.
The PandaAGI SDK
We don’t believe developers should spend their time wiring sockets, managing agent state, or reinventing orchestration logic. The PandaAGI SDK exists to shift that burden away from you.
It sets up secure, persistent socket connections so agents can remain stateful across tasks. It keeps track of tools, and context—so agents can reason, act, and adapt without manual glue code, so you can focus on logic, outcomes, and systems that learn and improve.
The execution environment
Agents that reason need a place to act. The execution environment is that space: a clean, isolated context where agents can safely write and run code, store state, interact with external systems, and build a mental model of their task.
Each environment is ephemeral, containerized, and independent—created for a single user or session. It’s not just a sandbox; it’s an operating layer for autonomous behavior.
It can run on the cloud, on your own hardware, or across both. What matters is that execution is local to the agent—self-contained, inspectable, and secure.

PandaAGI’s architecture is designed around execution rather than retrieval or generation alone. It departs from traditional RAG pipelines by introducing agent specialization and structured task decomposition:
- Specialized agent orchestration
Tasks are routed to dedicated agents optimized for distinct roles—such as information retrieval, analysis, synthesis, or deployment—allowing for clearer reasoning and more accurate outputs. - Structured parallelism
Instead of augmenting a prompt with retrieved context (as in RAG), PandaAGI decomposes tasks into parallel subtasks that are executed independently and then merged. This leads to higher coverage and improved result quality. - Resilience and recovery
Task execution is monitored, and failures are handled through automatic retries or reassignment to alternative agents. This ensures robustness without manual intervention. - Contextual caching
Intermediate steps, tool outputs, and external API responses are cached at the task level—not just the prompt level—to accelerate repeated operations and reduce latency.
What's next
As we stand at the frontier of intelligent automation, PandaAGI’s next chapter is about moving beyond orchestrating agents to training our own Large Action Models (LAMs) that learn from real-world executions, not just text. These models will be born from vast corpora of tool‐usage logs, API chains, and successful workflow traces, all optimized with an objective function that rewards completion over conversation.
With LAMs at the core, a simple command like,
“Analyze our competitive landscape and craft a go-to-market strategy,”
will no longer yield a to-do list. Instead, you’ll receive a fully baked, data-backed plan: a slide deck preloaded with charts, embedded source links for every insight, and an automated deployment script to spin up your campaign. Behind the scenes, every decision will be transparent—traceable logs showing why each step was taken, and adaptive feedback loops ensuring continuous improvement.
This is more than an evolution; it’s a paradigm shift. By owning the entire stack—from execution-first model training to end-to-end delivery—we aim to transform how businesses operate. Imagine a world where the boundary between strategy and execution dissolves, where AI doesn’t just advise but acts, where trust is built into every algorithmic choice. That world is our destination, and with LAMs, PandaAGI will lead the charge into a new era of autonomous, explainable, outcome-driven intelligence.
Join the revolution
Whether you're a solo developer, startup, enterprise, or researcher—PandaAGI provides the foundation you need.
Getting Started:
- Sign up for early access at agi.pandas-ai.com
- Join our developer community
- Explore documentation and tutorials
- Build your first agent
- Share and get feedback
We envision the next Cursor, Lovable, or even the next sales copilot, legal copilot, or tax advisor copilot built on PandaAGI. Vertical agents have long suffered from rigidity—often feeling dumb when a request stretches beyond their narrow boundaries. With PandaAGI’s general intelligence layer, these specialized assistants gain true flexibility, enhanced capabilities, and the power to integrate dedicated tools, instructions, and domain knowledge, all while maintaining end-to-end execution.
The time is Now!
The future of AI isn't about waiting for breakthroughs. It's about recognizing today's incredible capabilities and building tools that unlock their potential.
Agentic General Intelligence is here. The question isn't whether you'll use it—it's what you'll build with it.
Ready to start building? Visit agi.pandas-ai.com to join the early access program.
Contact: gabriele@pandas-ai.com | Follow us for updates